Graphic modelling tool ITEMS
Graphic modelling tool ITEMS
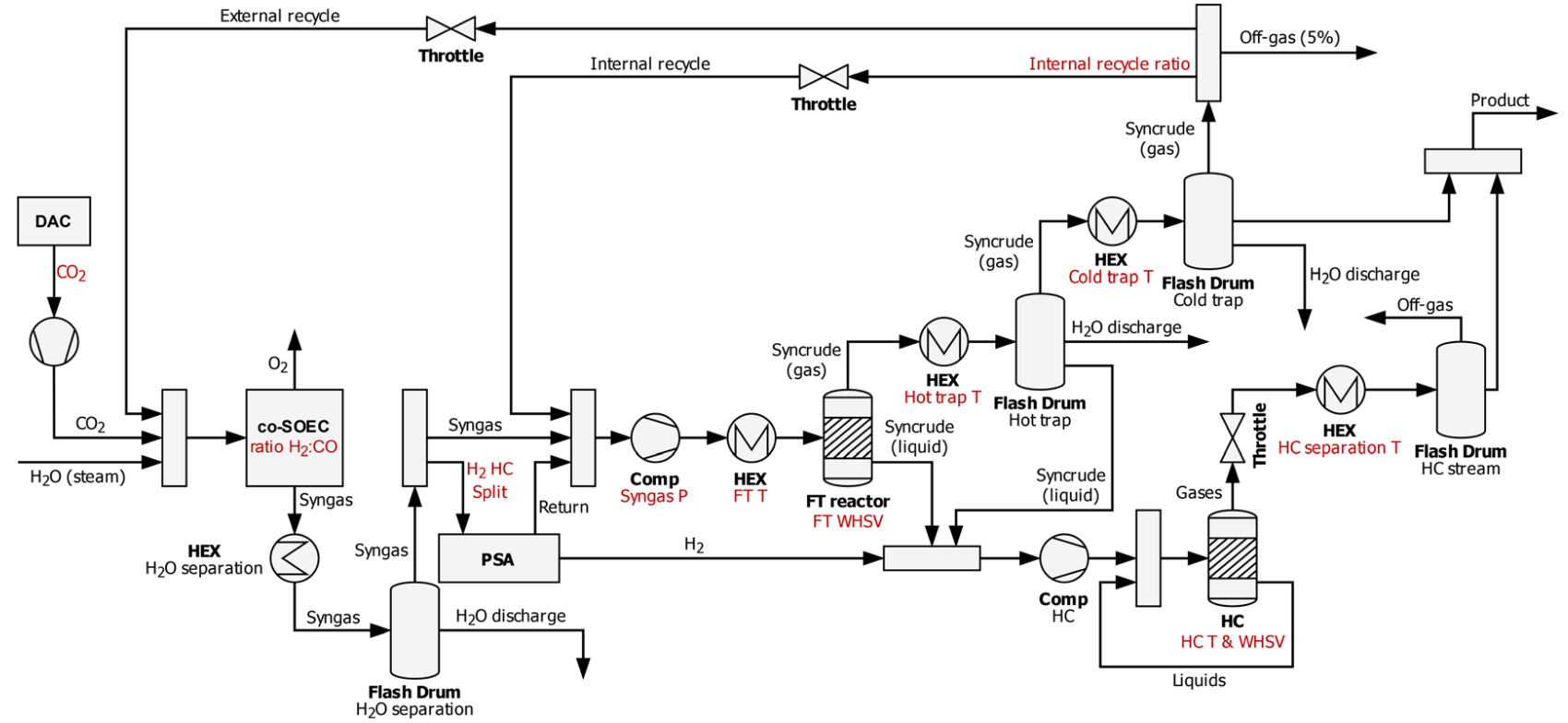
Structure of the DLR_ITEMS REfuels simulation. The tool contains all relevant components and material and energy flows for the simulation and evaluation of various production routes for Fischer-Tropsch fuels using renewable energy.
