Skip to main content
Skip to navigation
Skip to footer
DLR Portal
Press
Accessibility
de
en
Institute of
Networked Energy Systems
About us
About us
▾
The Institute
▾
Our profile – our vision
▾
Institute Director
▾
Departments
▾
Urban & Residential Technologies
▾
Energy Systems Technology
▾
Energy Systems Analysis
▾
The Institute's history
▾
Tracking down the roots: Systems Analysis in DLR
▾
Tracking down the roots: Energy meteorology
▾
Tracking down the roots: NEXT ENERGY
▾
Locations & Directions
▾
Oldenburg Site
▾
Stuttgart Site
Research & Transfer
Research & Transfer
▾
Expertise
▾
Our Departments
▾
Our Research Groups
▾
Modelling Tools
▾
Research topics
▾
Our Challenges
▾
Projects
▾
Current Research Projects
▾
Completed Research Projects
▾
Research Infrastructure
▾
Laboratories & Infrastructures
▾
Modelling Tools
▾
Innovation and Transfer
▾
Selected research transfers
Latest
Latest
▾
News
▾
Recent news from the Institute
▾
News archive
▾
Events
▾
Trade Fairs
▾
Conferences and Workshops
▾
Press Review
▾
Selected Press Reports
Media
Media
▾
Publications
▾
Scientific publications
▾
Reports, Studies, Brochures
▾
Images
▾
Selected Images
Careers & Education
Careers & Education
▾
Vacancies at the Institute
▾
Information for students
>
Media
>
>
Images
>
Modell "AMIRIS"
Home
>
Media
>
Images
>
Modell "AMIRIS"
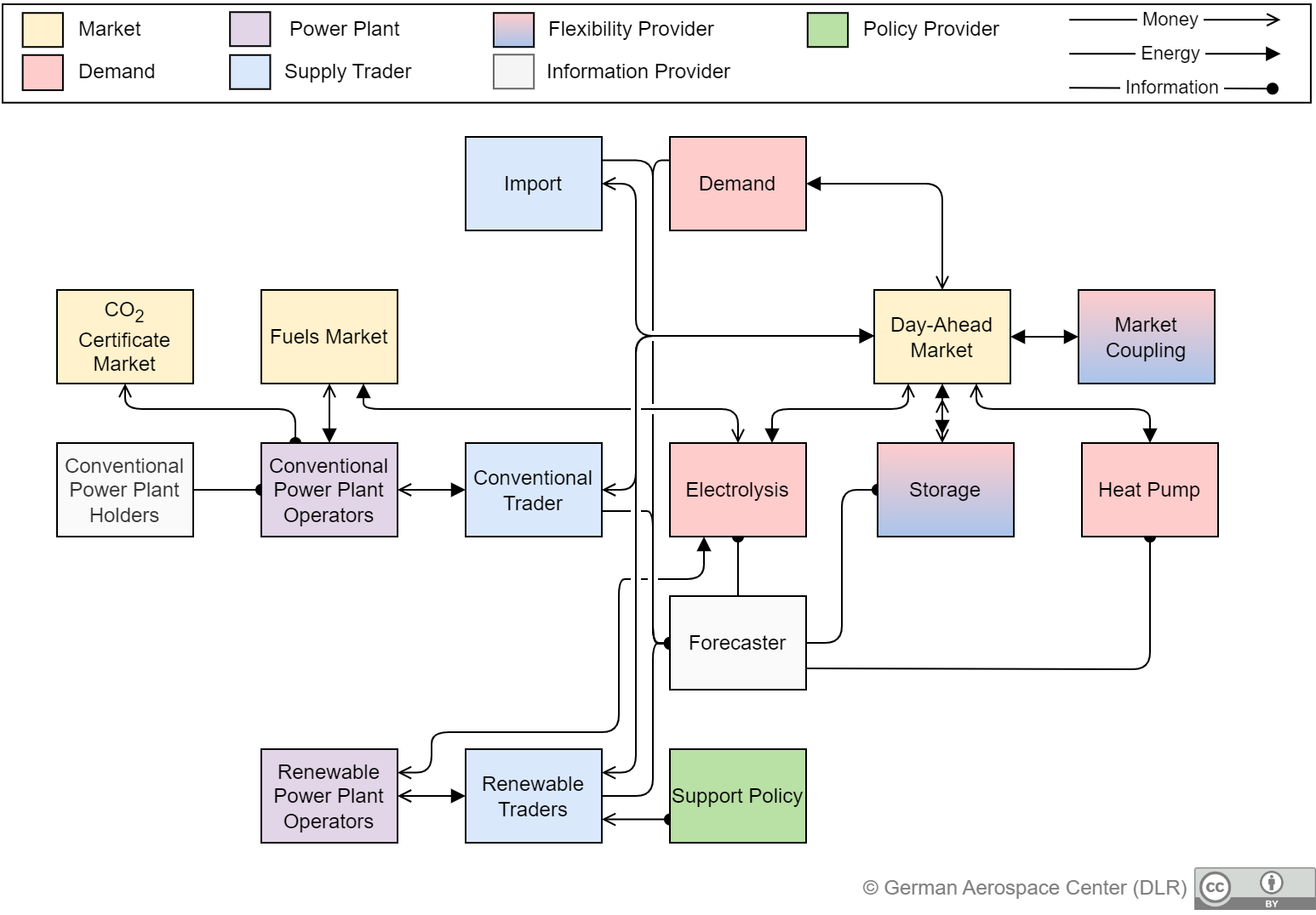
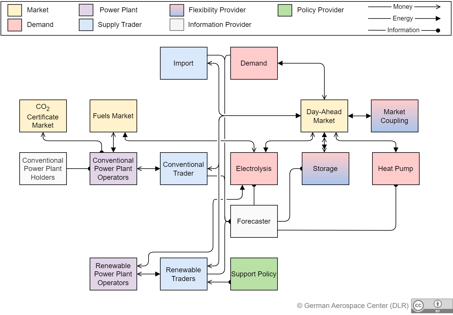
Modell "AMIRIS"
Modell "AMIRIS"
Model scheme AMIRIS, representation with focus on open-source application
Credit:
DLR (CC BY-NC-ND 3.0)
Download
Download