Hauptinhalt überspringen
Navigation überspringen
Footer überspringen
DLR Portal
Presse
Barrierefreiheit
de
en
Institut für
Vernetzte Energiesysteme
Über uns
Über uns
▾
Das Institut
▾
Unser Auftrag, unsere Vision
▾
Institutsleitung
▾
Abteilungen
▾
Stadt- und Gebäudetechnologien
▾
Energiesystemtechnologie
▾
Energiesystemanalyse
▾
Historie des Instituts
▾
Systemanalyse im DLR
▾
Energiemeteorologie
▾
NEXT ENERGY
▾
Standorte & Anreise
▾
Standort Oldenburg
▾
Standort Stuttgart
Forschung & Transfer
Forschung & Transfer
▾
Expertise
▾
Unsere Forschungsgruppen
▾
Modellierungswerkzeuge
▾
Themen
▾
Unsere Handlungsfelder
▾
Projekte
▾
Laufende Forschungsprojekte
▾
Abgeschlossene Forschungsprojekte
▾
Forschungsinfrastruktur
▾
Labore & Infrastrukturen
▾
Modellierungswerkzeuge
▾
Innovation und Transfer
▾
Ausgewählte Forschungstransfers
Aktuelles
Aktuelles
▾
Nachrichten
▾
Aktuelles aus dem Institut
▾
Nachrichten-Archiv
▾
Veranstaltungen
▾
Messen
▾
Konferenzen und Workshops
▾
Pressespiegel
▾
Ausgewählte Pressebeiträge
Medien
Medien
▾
Publikationen
▾
Wissenschaftliche Publikationen
▾
Berichte, Studien, Broschüren
▾
Bilder
▾
Ausgewähltes Bildmaterial
Karriere & Nachwuchs
Karriere & Nachwuchs
▾
Stellenangebote am Institut
▾
Informationen für Studierende
>
Medien
>
Bilder
>
>
Modelle
>
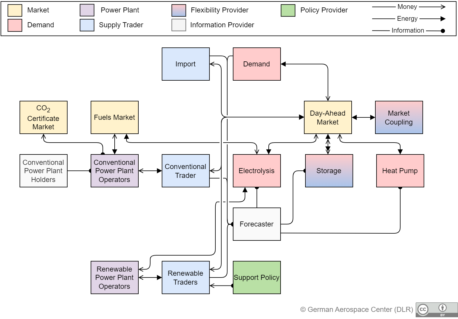
Grafik Energiemarktmodell AMIRIS
Startseite
>
Medien
>
Bilder
>
Modelle
>
Grafik Energiemarktmodell AMIRIS
Grafik Energiemarktmodell AMIRIS
Grafik Energiemarktmodell AMIRIS
Modell-Schema AMIRIS, Darstellung mit Schwerpunkt open-source-Anwendung
Credit:
DLR (CC BY-NC-ND 3.0)
Download
Download