Graphic modelling tool ITEMS
Graphic modelling tool ITEMS
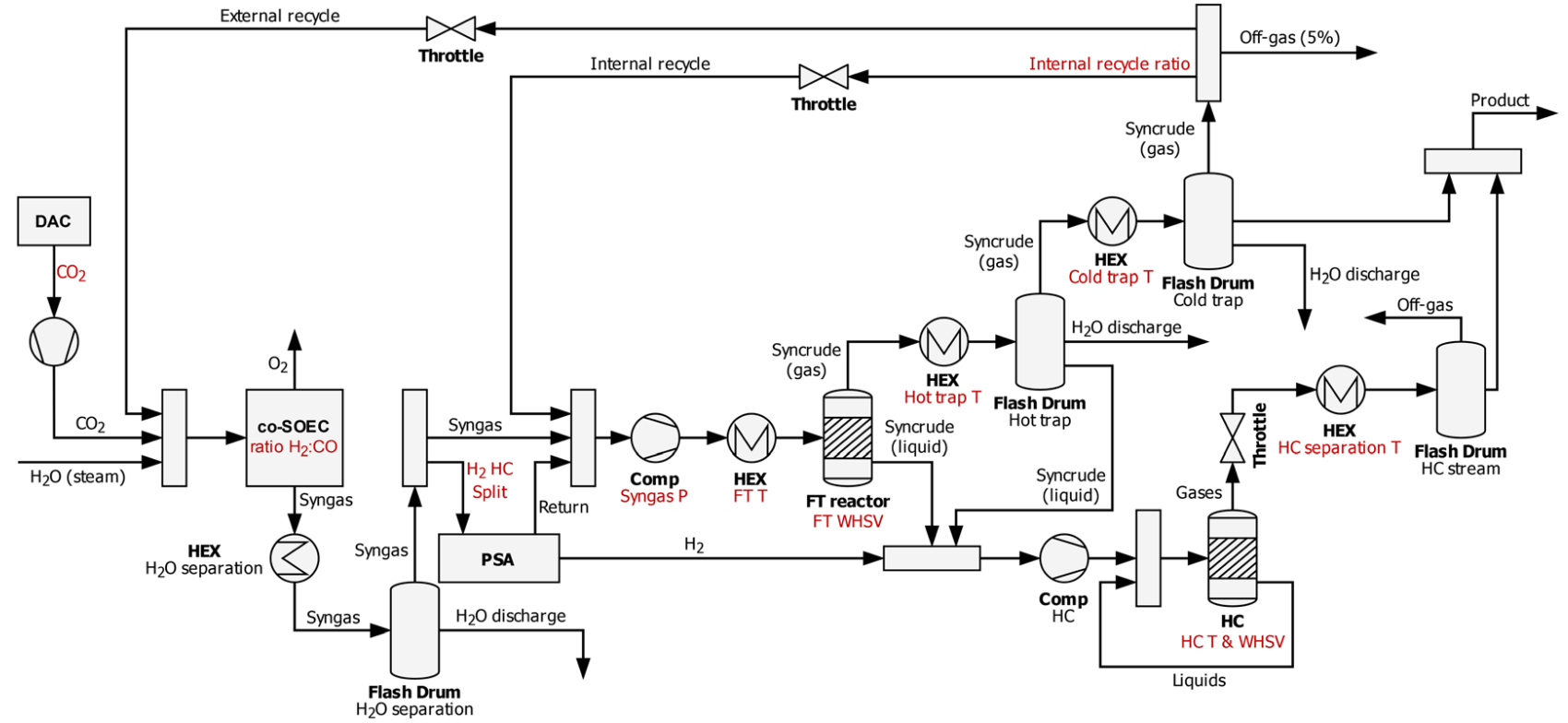
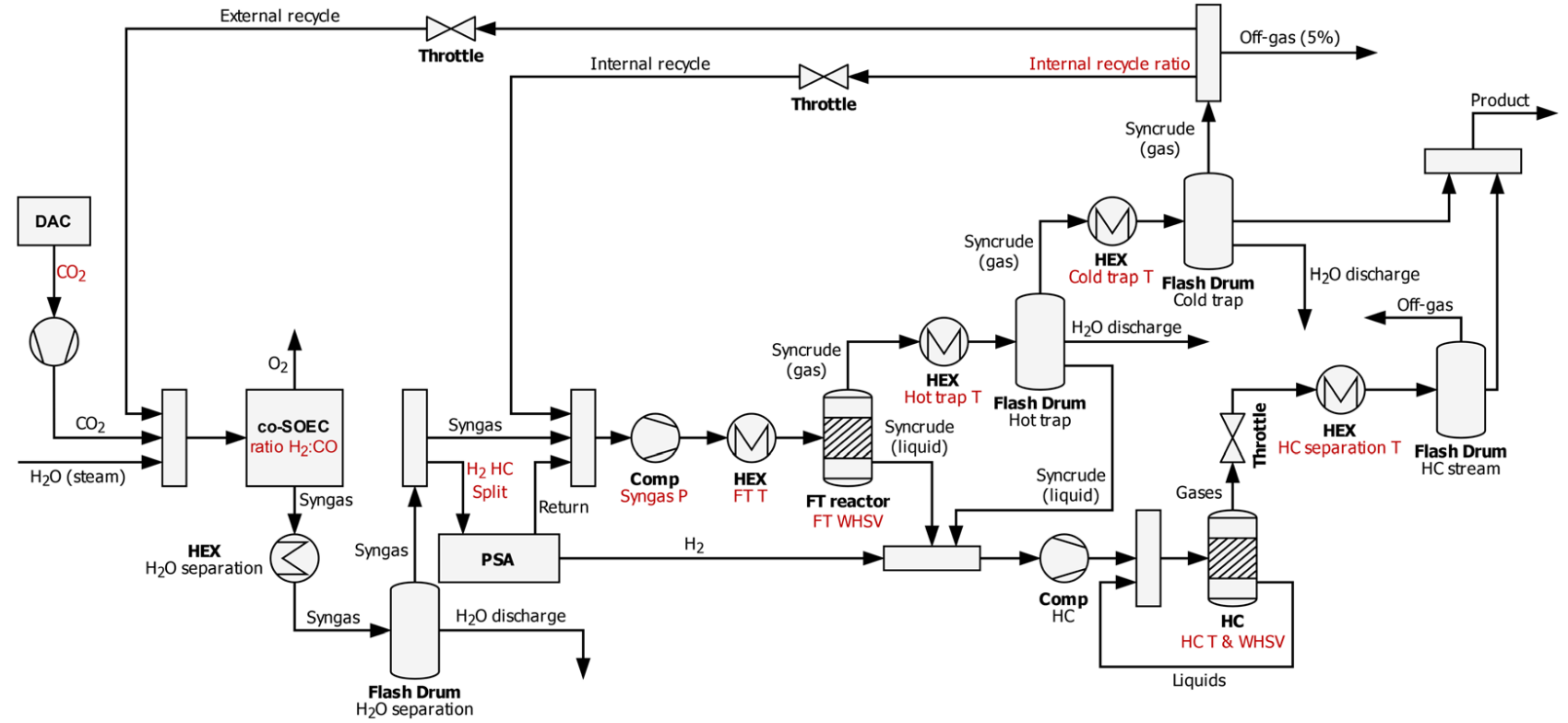
Structure of the ITEMS REfuels simulation. The tool contains all relevant components and material and energy flows for the simulation and evaluation of various production routes for Fischer-Tropsch fuels using renewable energy.
