Grafik Modellierungstool ITEMS
Grafik Modellierungstool ITEMS
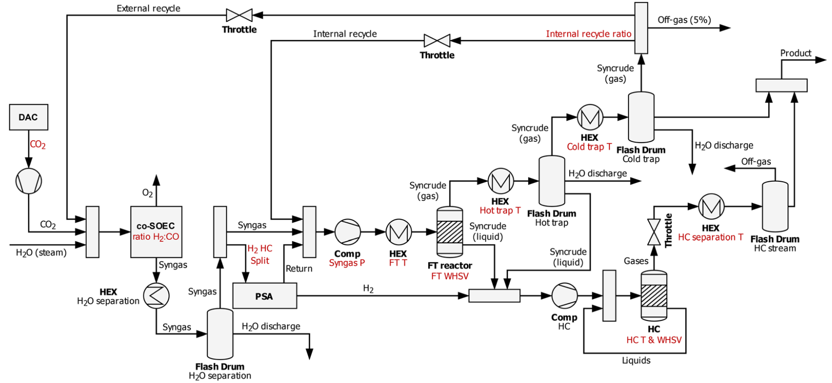
Aufbau der Simulation ITEMS REfuels. Das Tool enthält alle relevanten Komponenten sowie Stoff- und Energieströme für die Simulation und Bewertung verschiedener Produktionsrouten für Fischer-Tropsch-Kraftstoffe unter Verwendung erneuerbarer Energien.
