10. September 2025

Eine Mach-Zahl, zwei Strömungszustände: Hysterese und Flattern in Wirbelströmungen

Im Vergleich zur zivilen Luftfahrt, in der sich ein Flugzeug weitgehend gleichförmig durch die Luftschichten bewegt und bei kleinem Anstellwinkel Auftrieb an den Tragflächen erzeugt wird, müssen im militärischen Kontext oft extreme Manöver geflogen werden, wobei die Tragflächen der Luftfahrzeuge zum Teil sehr hohe Anstellwinkel aufweisen. Bei hohen Anstellwinkeln bewegt man sich daher oft an der Grenze zum Stall, also dem Bereich, in dem die Umströmung der Tragflächen abreißen und somit zum Auftriebsverlust und damit zum Verlust des Luftfahrzeugs führen kann.

Wirbel für verbesserte Manövrierfähigkeit?

Durch eine spezielle Form der Tragflächen werden vor allem an der Vorderkante der Tragflächen Wirbel erzeugt. Diese Wirbel wirken auf der Flügeloberseite wegen der zusätzlich ausgeprägten Geschwindigkeitskomponente auftriebsverstärkend. Der Bereich des Strömungsabrisses kann damit zu höheren Anstellwinken verschoben werden, was zu einer deutlich verbesserten Manövrierfähigkeit führt.

Flatterstabilität unter wirbeldominierten Strömungsbedingungen

Eine zentrale Frage der aktuellen Forschung betrifft das Problem der Flatter-stabilität von Flugzeugkonfigurationen unter wirbeldominierten Strömungs-bedingungen.

Als Modell diente ein Nurflügel, der in mehreren Windkanalmessungen untersucht wurde. Ziel war es, die instationäre Aerodynamik solcher Konfigurationen unter wirbeldominierten Strömungsbedingungen besser zu verstehen und mit numerischen Methoden abzugleichen (1). Damit die Ergebnisse nicht durch aeroelastische Effekte beeinflusst werden, wurde das Modell besonders steif ausgelegt.

Für die Validierung wurden ausgewählte Strömungszustände herangezogen. Dabei passte man die relevanten Parameter der numerischen Simulation, wie etwa das Turbulenzmodell, so an, dass die berechneten Ergebnisse möglichst gut mit den Messdaten übereinstimmen – sowohl für stationäre als auch für instationäre Strömungsgrößen. Nachdem das numerische aerodynamische Modell anhand der Windkanaldaten validiert und so angepasst wurde, dass eine enge Übereinstimmung mit den Messungen erzielt werden konnte, diente es als Grundlage für weiterführende Analysen. Dabei wurden insbesondere komplexe stationäre und instationäre Effekte in wirbeldominierten Strömungen untersucht sowie deren potenzieller Einfluss auf aeroelastische Phänomene betrachtet (2).

Durch die Verknüpfung von numerischem Modell und experimentellen Ergebnissen entstand so eine fundierte Basis, um das Zusammenspiel zwischen wirbelinduzierten Strömungsstrukturen und aeroelastischen Effekten realitätsnah zu simulieren.

Machzahl und Reynoldszahl

Um im Folgenden die Ergebnisse der Untersuchungen zu verstehen, sollen an dieser Stelle zwei der wichtigsten aerodynamischen Größen erklärt werden. Hier ist zunächst die Mach-Zahl zu nennen. Sie bezeichnet das Verhältnis einer Geschwindigkeit eines Objekts zur Schallgeschwindigkeit des umgebenden Mediums. Die Schallgeschwindigkeit von Luft bei einer Temperatur von 20°C beträgt in etwa 340 m/s oder 1224 km/h.

Eine weitere wichtige Größe ist die Reynolds-Zahl. Sie bezeichnet das Verhältnis aus Trägheits- und Zähigkeitskräften. Geometrisch ähnliche Auftriebskörper zeigen bei ähnlichen Reynolds-Zahlen ähnliche Strömungsbedingungen. Dies ist wichtig, um die Ergebnisse von Windkanalexperimenten mit verkleinerten Modellen mit den Strömungsbedingungen von Flugzeugen in realer Größe vergleichen zu können. Für Fluggeräte in realer Größe sind Reynolds-Zahlen im Bereich 10 bis 30 Millionen üblich, für Windkanalexperimente bewegt sich die Reynolds-Zahl in einem Bereich von 1 bis 5 Millionen.

Wirbeltopologie am Windkanalmodell
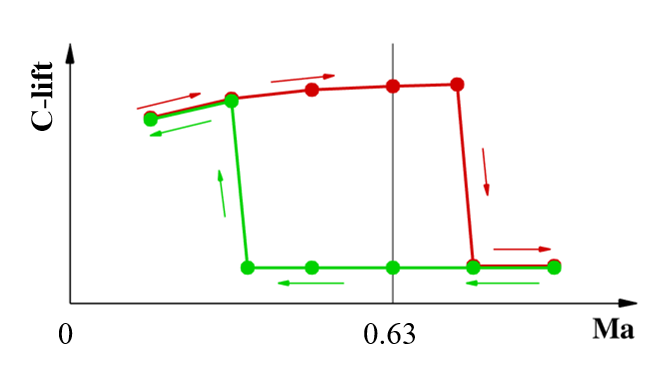
Hysteresekurve der Mach-Zahl-Variation

Hysterese – unterschiedliches Verhalten der Flatterstabilität bei gleichen Randbedingungen

Im Verlauf der Untersuchungen wurden aerodynamische Strömungsbedingungen variiert. Insbesondere das langsame Hochfahren der Mach-Zahl unter Beibehaltung einer konstanten Reynolds-Zahl und eines Anstellwinkels, bei dem eine ausgeprägte Wirbelströmung vorliegt, lieferte einen interessanten Effekt. Erhöht man die Mach-Zahl und somit die Fluggeschwindigkeit des Fluggeräts, so ändern sich die Strömungsbedingungen sowie die Lage und Stärke der Wirbel auf der Flügeloberseite schlagartig. Es kommt zu einer sogenannten Strömungsablösung auf der Oberseite und die Wirbel verlagern sich unter Abschwächung in Richtung des Flugzeugrumpfs. Dies wiederum führt zu einer Änderung der Kräfte und Momente, die auf die Flugzeugstruktur einwirken und damit zu einer signifikanten Änderung der Flatterstabilität des Flugzeugs. Verringert man nun die Mach-Zahl, so findet die Rückkehr zu den ursprünglichen Strömungsbedingungen bei einer deutlich niedrigeren Mach-Zahl statt. Es handelt sich hierbei um eine Hysterese. In der Praxis bedeutet diese, dass in einem bestimmten Mach-Zahl-Bereich bei identischen Randbedingungen zwei sehr unterschiedliche Strömungszustände existieren können, die weiterhin zu einem deutlich unterschiedlichen Verhalten hinsichtlich der Flatterstabilität führen.

Die gezeigten Flatterkurven verdeutlichen diesen Effekt: Obwohl die Mach-Zahl in beiden Fällen identisch ist, führen die unterschiedlichen Strömungszustände im Hysteresebereich zu klar abweichenden Flatterkurven für die einzelnen elastischen Moden.

Eine Mach-Zahl, zwei Strömungszustände: Hysterese und Flattern in Wirbelströmungen
Flatterkurven für verschiedene elastische Moden: Gleiche Mach-Zahl, aber unterschiedliche Flatterpunkte

Das hier beschriebene Hysterese-Verhalten ist kein Einzelfall. Ähnliche Effekte treten etwa beim Strömungsabriss von zweidimensionalen Profilen (3) oder in der Aeroelastik dünner Paneele (4) auf. Solche abrupten Umschaltungen sind ein eindrucksvolles Beispiel für die Vielschichtigkeit nichtlinearer Strömungs- und Struktureffekte – und sie zeigen, dass die aeroelastische Stabilität nicht nur von den aktuellen Strömungsbedingungen abhängen kann, sondern auch von der „Geschichte“ der Variation der Parameter. Wie entscheidend dieser Einfluss in verschiedenen Szenarien sein kann, bleibt eine spannende Frage für zukünftige Untersuchungen.

Quellen:

  1. S. Wiggen, G. Voß, Development of a wind tunnel experiment for vortex dominated flow at a pitching Lambda wing, CEAS Aeronautical Journal, 2014
  2. G. Voß, Numerical modelling of a wind tunnel experiment to investigate vortex-dominated flow at medium and high angles of attack, 22nd STAB/DGLR Symposium on New Results in Numerical and Experimental Fluid Mechanics XIII, 2021
  3. D. Busquet, O. Marquet, F. Richez, M. Juniper, D. Sipp, Bifurcation scenario for a two-dimensional static airfoil exhibiting trailing edge stall, Journal of Fluid Mechanics, 2021
  4. Yiwen He, Aiming Shi, Earl H. Dowell, Panel Aeroelastic Hysteresis Induced by Shock-Reflection Transition, AIAA Journal 2024 62:1, 418-427

Autor:

Guido Voß, Abteilung Aeroelastische Simulation, DLR-Institut für Aeroelastik

Kontakt

Prof. Dr. Holger Hennings

Leitung Aeroelastische Simulation
Deutsches Zentrum für Luft- und Raumfahrt (DLR)
Institut für Aeroelastik
Bunsenstraße 10, 37073 Göttingen